·行业新闻
   4 2026年武汉市林美封头制造有限公司信用评级结果
   4 武汉迅和物业管理有限公司信用评级结果
   4 武汉市林美封头制造有限公司信用评级结果
   4 武汉市广广厨房设备制造有限公司信用评级结果公示
   4 荆州市城市规划设计研究院2022年评级结果公示
   4 武汉希嘉万维科技有限公司2022年评级结果公示
首页下载中心 申请文本
     
 

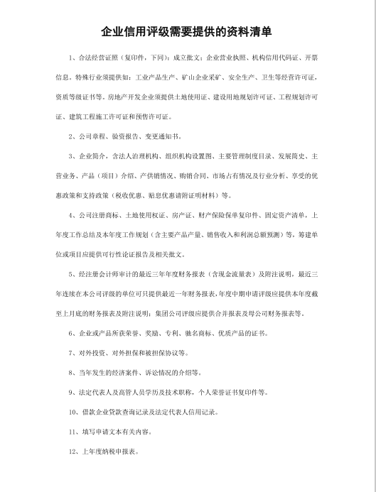
下载名称:资料清单添加时间:2026/1/16 13:46:14
文件大小:下载址址:点击下载

点击次数:208
 
 
 
  首 页 公司介绍 行业分析 行业新闻 评级方法 法律法规 下载中心 访客留言 联系我们  
  湖北银企评信咨询有限公司 地址:武汉市武昌区中南二路51号中南电力设计院1栋20层A1室 邮编:430071  
  联系电话: 027-67819658、027-67819668、传真:027-67819285  
  邮箱:hbyqpx@163.com  备案号:鄂ICP备18005273号-1